Kurumsal
Hakkımızda
Vizyonumuz
Misyonumuz
Kalite Politikası
Etik Kurallar
Kurul ve Komisyonlar
Üye Listesi
Üyelik Başvuru Formu
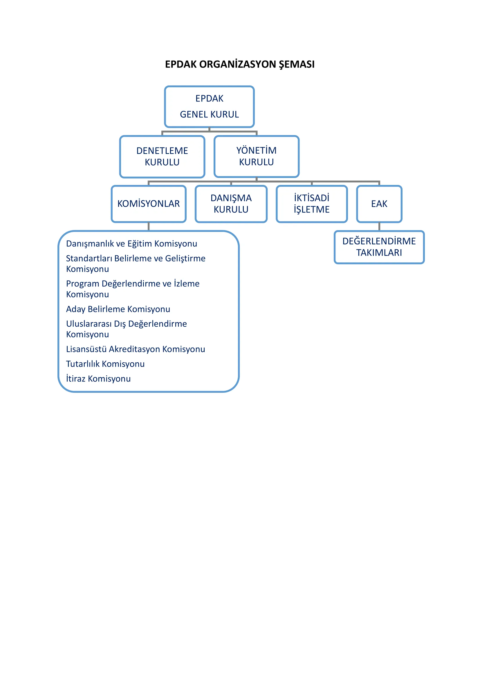
Organizasyon Şeması
Değerlendirici Listesi
Yetkilendirme
Akreditasyon
Yönergeler
Tüzük Ve Yönetmelikler
Kurumlar İçin Belgeler
Değerlendiriciler İçin Belgeler
Akreditasyon Bedelleri
EAK
EAK HAKKINDA
Eak Üyeleri
Duyurular
Genel Kurullar
Eğitimler
Bize Ulaşın
EPDAK ORGANİZASYON ŞEMASI
Anasayfa
/
EPDAK ORGANİZASYON ŞEMASI
EPDAK ORGANİZASYON ŞEMASI